
Lavori elettrici: D.Lgs. 81/2008 e CEI 11-27 Ed. 6a 2025
ID 2818 | Update 2.0 del 14.11.2025 / Documento di approfondimento in allegato [.doc/.pdf]
La norma CEI 11-27 "Lavori su impianti elettrici" è la norma tecnica di riferimento per tutte le attività di lavoro sugli impianti elettrici, che sono normate dal D. Lgs 81/08 in particolare dagli Artt. 82 (lavori sotto tensione) e 83 (Lavori in prossimità di parti attive) e ne rimandano l'applicazione.
CEI 11-27
Classificazione CEI: 11-27
Lavori su impianti elettrici
Data Pubblicazione: 2025-10
Inizio validità: 2025-11
Questa 6a edizione della Norma CEI 11-27, che presenta una struttura identica alla Norma CEI EN 50110-1:2024-05 da cui deriva e come detto, costituisce la revisione della edizione 2021-09.
Essa si applica alle operazioni e alle attività di lavoro sugli impianti elettrici e a quelle ad essi connesse e alle operazioni vicino ad essi.
La Norma si applica ad impianti eserciti a qualunque livello di tensione - fissi, mobili, permanenti e provvisori - e destinati alla produzione, alla trasmissione, alla trasformazione, alla distribuzione e all’utilizzazione dell’energia elettrica.
Questo documento fornisce le prescrizioni di sicurezza per attività sugli impianti elettrici sopra descritte e, in particolare, si applica alle procedure di lavoro e a quelle di esercizio durante i lavori e la manutenzione.
La Norma si applica a tutti i lavori elettrici e anche ai lavori non elettrici quali ad esempio lavori edili eseguiti in vicinanza di impianti elettrici, di linee elettriche aeree o in vicinanza di cavi sotterranei non isolati o insufficientemente isolati (vedi D. Lgs 81/08 e s.m.i.).
La presente Norma non si applica ai lavori sotto tensione su impianti a tensione superiore a 1 000 V in corrente alternata e 1 500 V in corrente continua, trattati nella Norma CEI 11-15.
Le principali modifiche rispetto alla precedente edizione riguardano:
- un adeguamento generale alla CEI EN 50110-1 ed. 2024;
- gli acronimi e le definizioni delle figure professionali coinvolte;
- le definizioni di attività lavorativa, di lavoro, di supervisione;
- le distanze di lavoro;
- nuovi allegati informativi sui “Pericoli degli archi elettrici” (Arc Flash) e “Disposizioni dell’emergenza”.
Questa edizione della Norma CEI 11-27 costituisce una revisione della edizione 2021-09 che, come è noto, si basava sulla edizione della Norma CEI EN 50110-1:2013.
Le due Norme non erano state pubblicate contemporaneamente ma seguivano la stessa struttura al fine di poterle confrontare soprattutto per i rispettivi contenuti.
Per tener conto delle definizioni contenute nel D. Lgs 81/08, nella presente Norma è stata confermata l’introduzione della distanza DA9 riguardante i lavori non elettrici.
Si è confermata, peraltro, la definizione di lavoro elettrico: sono definiti elettrici tutti i lavori svolti al di sotto della distanza DV, indipendentemente dalla loro natura.
Si ricorda, che tale definizione non ha modificato in alcun modo il corpo essenziale della Norma che consiste, soprattutto, delle procedure di lavoro e nella individuazione e valutazione del rischio elettrico.
In base alle dimensioni e alla struttura delle aziende che svolgono attività con rischio elettrico, i ruoli previsti da questa Norma, possono essere ricoperte da più persone o coincidere in un’unica persona, purché questa abbia tutte le competenze necessarie.
Allo scopo di rendere più leggibili le variazioni degli acronimi suggeriti dalla EN 50110-1:2023 viene proposta la seguente tabella di confronto con le figure professionali presenti nella precedente edizione della CEI 11-27:

[...]
1. Il D.Lgs. 81/2008
L’Art. 83 comma 2 “Lavori in prossimità di parti attive” recita: …2. Si considerano idonee ai fini di cui al comma 1 le disposizioni contenute nelle pertinenti norme tecniche… che rimandata, quindi anche alla norma tecnica CEI 11-27.
Articolo 82 - Lavori sotto tensione
1. E’ vietato eseguire lavori sotto tensione. Tali lavori sono tuttavia consentiti nei casi in cui le tensioni su cui si opera sono di sicurezza, secondo quanto previsto dallo stato della tecnica o quando i lavori sono eseguiti nel rispetto delle seguenti condizioni:
a) le procedure adottate e le attrezzature utilizzate sono conformi ai criteri definiti nelle norme tecniche.
b) per sistemi di categoria 0 e I purché l'esecuzione di lavori su parti in tensione sia affidata a lavoratori riconosciuti dal datore di lavoro come idonei per tale attività secondo le indicazioni della pertinente normativa tecnica;
c) per sistemi di II e III categoria purchè:
1) i lavori su parti in tensione siano effettuati da aziende autorizzate, con specifico provvedimento del Ministero del lavoro, della salute e delle politiche sociali, ad operare sotto tensione;
2) l'esecuzione di lavori su parti in tensione sia affidata a lavoratori abilitati dal datore di lavoro ai sensi della pertinente normativa tecnica riconosciuti idonei per tale attività.
2. Con decreto del Ministro del lavoro, della salute e delle politiche sociali, da adottarsi entro dodici mesi dalla data di entrata in vigore del presente decreto legislativo, sono definiti i criteri per il rilascio delle autorizzazioni di cui al comma 1, lettera c), numero 1).
3. Hanno diritto al riconoscimento di cui al comma 2 le aziende già autorizzate ai sensi della legislazione vigente.
Articolo 83 Lavori in prossimità di parti attive
1. Non possono essere eseguiti lavori non elettrici in vicinanza di linee elettriche o di impianti elettrici con parti attive non protette, o che per circostanze particolari si debbano ritenere non sufficientemente protette, e comunque a distanze inferiori ai limiti di cui alla tabella 1 dell’ALLEGATO IX, salvo che vengano adottate disposizioni organizzative e procedurali idonee a proteggere i lavoratori dai conseguenti rischi.
2. Si considerano idonee ai fini di cui al comma 1 le disposizioni contenute nelle pertinenti norme tecniche.
ALLEGATO IX Valori delle tensioni nominali di esercizio delle macchine ed impianti elettrici
In relazione alla loro tensione nominale i sistemi elettrici si dividono in:
- sistemi di Categoria 0 (zero), chiamati anche a bassissima tensione, quelli a tensione nominale minore o uguale a 50 V se a corrente alternata o a 120 V se in corrente continua (non ondulata);
- sistemi di Categoria I (prima), chiamati anche a bassa tensione, quelli a tensione nominale da oltre 50 fino a 1000 V se in corrente alternata o da oltre 120 V fino a 1500 V compreso se in corrente continua;
- sistemi di Categoria II (seconda),chiamati anche a media tensione quelli a tensione nominale oltre 1000 V se in corrente alternata od oltre 1500 V se in corrente continua, fino a 30000 V - compreso;
- sistemi di Categoria III (terza),chiamati anche ad alta tensione, quelli a tensione nominale maggiore di 30000 V.
Qualora la tensione nominale verso terra sia superiore alla tensione nominale tra le fasi, agli effetti della classificazione del sistema si considera la tensione nominale verso terra. Per sistema elettrico si intende la parte di un impianto elettrico costituito da un complesso di componenti elettrici aventi una determinata tensione nominale.
Tab. 1 Allegato IX - Distanze di sicurezza da parti attive di linee elettriche e di impianti elettrici non protette o non sufficientemente protette da osservarsi, nell’esecuzione di lavori non elettrici, al netto degli ingombri derivanti dal tipo di lavoro, delle attrezzature utilizzate e dei materiali movimentati, nonché degli sbandamenti laterali dei conduttori dovuti all’azione del vento e degli abbassamenti di quota dovuti alle condizioni termiche.
| Un (kV) |
D (m) |
| ≤ 1 |
3 |
| 1 < Un ≤ 30 |
3,5 |
| 30 < Un ≤ 132 |
5 |
| > 132 |
7 |
[...]
2. La norma CEI 11-27
La norma CEI 11-27 rappresenta il riferimento normativo italiano per l’esecuzione dei lavori elettrici, come recita la norma stessa, “tutte quelle operazioni ed attività di lavoro sugli impianti elettrici, ad essi connesse e vicino ad essi”.
La norma CEI 11-27:2025, seppur specialistica nell’ambito elettrico, si occupa dei lavori che presentano un Rischio elettrico, indipendentemente dalla natura del lavoro da prendere in esame, ma qualificando il rischio in relazione alle distanze che si mantengono tra le persone (mezzi e attrezzi maneggiati, compresi) e le parti attive in tensione non protette degli impianti elettrici e delle linee elettriche.
[...]
Distanza limite, distanza prossima e DA9
Nella tabella sottostante sono riportate le Distanze limite in relazione la tensione nominale del sistema:

[...] Segue in allegato
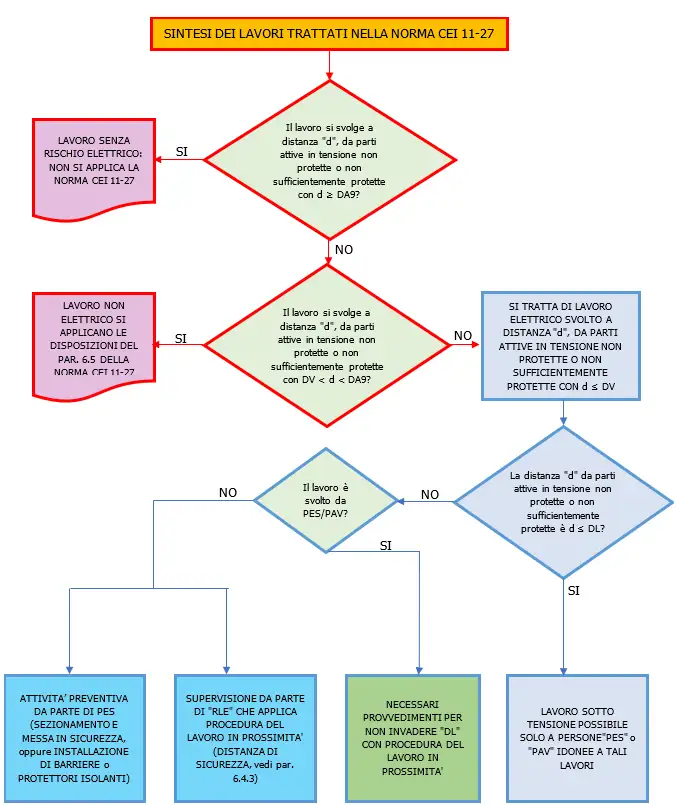
Diagramma di flusso per i lavori previsti nella CEI 11-27

[...]
Tipi di LAVORI a RISCHIO ELETTRICO
Nel grafico sottostante le Distanze limite, il tipo di lavoro e i requisiti di formazione del personale.

[...]
La figura del GL (gestore programmazione lavori), quando ricoperta da una persona diversa dal RLE, ha la responsabilità di preparare il lavoro e di condividerlo con il RLE che lo condurrà in campo.

[...] Segue in allegato
Fonti
D.Lgs. 81/08
CEI 11-27 Ed. 6a 2025
Certifico Srl - IT | Rev. 2.0 2025
©Copia autorizzata Abbonati
Matrice Revisioni
| Rev. |
Data |
Oggetto |
Autore |
| 2.0 |
14.11.2025 |
Aggiornamento CEI 11-27:2025 |
Certifico Srl |
| 1.0 |
26.10.2021 |
Aggiornamento CEI 11-27:2021 |
Certifico Srl |
| 0.0 |
03.03.2017 |
--- |
Certifico Srl |
Collegati
Allegati
|
Descrizione |
Lingua |
Dimensioni |
Downloads |
|
|
IT |
950 kB |
153 |
|
|
IT |
697 kB |
301 |
|
|
IT |
1020 kB |
846 |
|
|
IT |
780 kB |
1152 |
|
|
IT |
850 kB |
673 |
|
|
IT |
389 kB |
925 |